Product introduction | MT765X: flicker-free, linear PWM dimming solution
-
Release Date2021-01-15
-
Page View5723 times
As market required, Maxic launched the new generation low cost, high performance, flicker-free, linear PWM smart dimming products: MT7651L/H and MT7652L/H. In order to meet the requirements of EU’s new ERP standard, Maxic took the lead in launching the linear PWM smart dimming products: MT7656L/H and MT7658L/H.





Ultra-low power consumption
Single channel: <5mW@120Vac,<10mW@230Vac
Dual-channel: <10mW@120Vac,<20mW@230Vac
Low to 1% dimming depth and 0.1% dimming resolution
1%-100% PWM dimming, no flicker across the full range
<10KHz PWM frequency
High constant current accuracy (100% Duty,<±3%)
High constant current accuracy at low end (3% Duty,<±5%)
>750V (no fuse) anti-surge capability
MT7656H and MT7658H: PF>0.7, no flicker, meets the THD requirement of new EU’s standard
Excellent EMI performance with low BOM cost


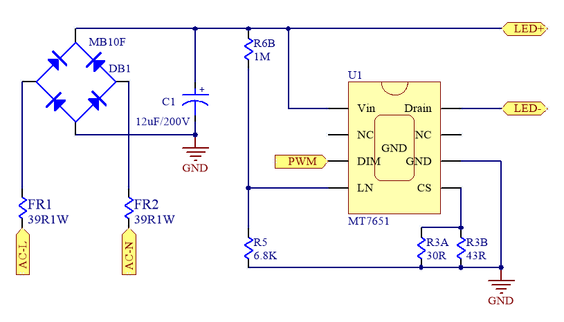
Parameters of MT7651L-8.5W scheme
Input voltage:108Vac-132Vac
Input power:8.5W
Output voltage:128V
Output current:50mA





120Vac L

120Vac N

120Vac CDN

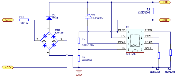
MT7656H-8.5W scheme
Input voltage:220Vac-240Vac
Input power:8.5W
Output voltage:252V
Output current:27mA




THD:IIN波形curve:
The input current shall be such that it reaches the 5% current threshold before or at 60o, has its peak value before or at 65o and does not fall below the 5% current threshold before 90°.

CH1(yellow):Vin,CH2(blue):Vcap ,CH4(green):Iin 230Vac


230Vac L

230Vac N

230Vac CDN

Recommended News
-
2022-09-14
Grand launch | MT5785: 100W ultra-fast wireless charging and 18W reverse transmission
-
2022-08-05
Core leads new era | Maxic participated the Guangzhou International Lighting Exhibition 2022
-
2022-07-04
Maxic launched a fully integrated ultra-low power optical proximity sensor
-
2022-06-24
Maxic launched a high performance wired fast charging 20W~65W overall solution